Instance Verification Kit (IVK)
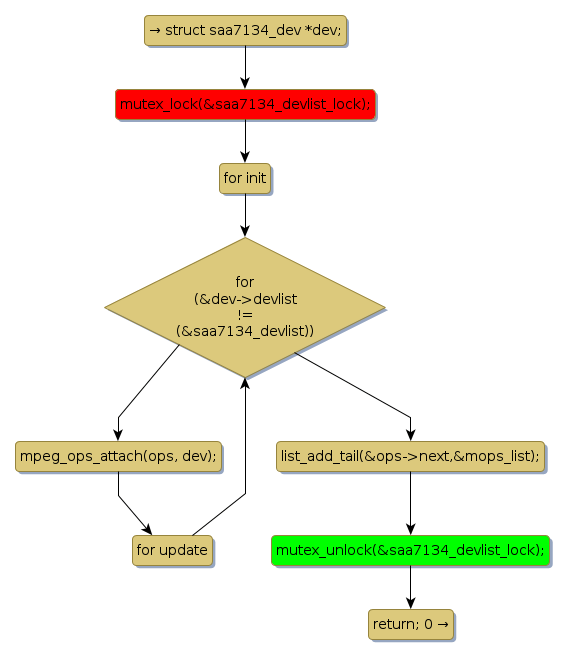
mutex lock @ [36308+34+/linux-3.19-rc1/drivers/media/pci/saa7134/saa7134-core.c]
Instance Signature: saa7134_devlist_lock
|
The Matching Pair Graph:
|
|
Function Name
|
Control Flow Graph (CFG)
|
Events Flow Graph (EFG)
|
Source Correspondence
|
|
saa7134_ts_register
|
|
|
[36228+19+/linux-3.19-rc1/drivers/media/pci/saa7134/saa7134-core.c]
|